• ศูนย์รับเรื่องร้องเรียน
  • Facebook
  • 021905536
  • klongkhwang.sao5536@gmail.com
  • หน้าหลัก
  • ข้อมูลหน่วยงาน
    • ประวัติความเป็นมา
    • สภาพทั่วไปและข้อมูลพื้นฐาน
    • วิสัยทัศน์การพัฒนา
    • ยุทธศาสตร์การพัฒนา
    • อำนาจหน้าที่
    • โครงสร้างส่วนราชการ
  • ประชาสัมพันธ์
    • ข่าวประชาสัมพันธ์/ประกาศ
    • ข่าวประกาศการจัดซื้อ-จัดจ้าง
    • ข้อมูลข่าวสารเพื่อสร้างการรับรู้สู่ชุมชน
    • ศูนย์ข้อมูลข่าวสาร
    • ศูนย์รับเรื่องร้องเรียน/ร้องทุกข์
    • ข่าวประกาศงานกิจการสภา
    • ประชาสัมพันธ์กองสาธารณสุข
  • แกลเลอรี่กิจกรรม
  • โครงสร้างองค์กร
    • คณะผู้บริหาร
    • สมาชิกสภา
    • หัวหน้าส่วนราชการ
    • สำนักปลัด
    • กองคลัง
    • กองช่าง
    • กองการศึกษา ศาสนาและวัฒนธรรม
    • กองสวัสดิการสังคม
    • กองสาธารณสุขและสิ่งแวดล้อม
    • โครงสร้างการแบ่งส่วนราชการ
    • การบริหารงานบุคคล
  • บริการประชาชน
    • คู่มือหรือมาตราฐานการปฏิบัติงาน
    • คู่มือประชาชน
    • เอกสารเผยแพร่/ดาวน์โหลด
    • แบบฟอร์มสำนักปลัด
    • แบบฟอร์มกองคลัง
    • แบบฟอร์มกองการศึกษา
    • แบบฟอร์มกองสวัสดิการสังคม
    • แบบฟอร์มกองช่าง
    • แบบฟอร์มกองสาธารณสุขฯ
    • แบบฟอร์มกองวิชาการและแผนงาน
    • ประมวลจริยธรรม
    • ขั้นตอนการใช้บริการ-E-service
  • งานบุคคล
    • งานการบริหารทรัพยากรบุคคล
  • แผน
    • แผนพัฒนาท้องถิ่น
    • แผนการดำเนินงาน
    • แผนจัดหาพัสดุ
    • แผนบริหารจัดการความเสี่ยง
    • แผนป้องกันปราบปรามทุจริต
    • ข้อบัญญัติงบประมาณรายจ่าย
    • โอนงบประมาณ
    • แก้ไขเปลี่ยนแปลงคำชี้แจง
    • มาตรการท้องถิ่นไทยใสสะอาด
    • รายงานผลการติดตามแผนดำเนินงาน
    • รายงานผลการติดตามและประเมินผลแผนพัฒนาท้องถิ่น
    • การรับฟังความคิดเห็นของประชาชน ในการจัดทำแผนพัฒนาท้องถิ่น พ.ศ. 2566-2570
    • แผนปฏิบัติการลดใช้พลังงาน
    • รายงานผลการดำเนินงานประจำปี
    • การใช้จ่ายเงินสะสม
  • รายงาน
    • รายงานทางการเงิน
    • งบแสดงรายรับ-รายจ่าย
    • รายงานผลการปฏิบัติงาน
    • รายงานผลการกำกับติดตาม
    • สรุปผลการจัดหาพัสดุรายเดือน (สขร.1)
    • รายงานสรุปผลการจัดซื้อจัดจ้างประจำปี (สขร.)
    • รายงานการประชุมผู้บริหาร
    • รายงานการประชุมสภา
    • รายงานการประชุมพนักงาน
    • รายงานผลการสำรวจความพึงพอใจการให้บริการ
    • สถิติ
    • มาตรการส่งเสริมคุณธรรมและความโปร่งใสภายในหน่วยงาน
    • มาตรการป้องกันการละเว้นการปฏิบัติหน้าที่ในการบังคับใช้กฎหมายเกี่ยวกับป้ายโฆษณาบนทางสาธารณะ
    • รายงานผลการปฏิบัติงานตามนโยบายของนายก อบต.
  • ระเบียบ
    • ภายใน อบต.
      • ข้อบัญญัติ
      • ระเบียบ
      • ประกาศ
      • คำสั่ง
    • ระเบียบส่วนกลาง
      • พรบ./พรก.
      • ระเบียบกระทรวงมหาดไทย
      • ประกาศ
      • ระเบียบปฏิบัติอื่น
      • คำถามที่พบบ่อย ระเบียบ/กฏหมาย
      • กฎหมายที่เกี่ยวข้อง
  • ติดต่อ
  • หน้าหลัก
  • ข้อมูลหน่วยงาน
    • ประวัติความเป็นมา
    • สภาพทั่วไปและข้อมูลพื้นฐาน
    • วิสัยทัศน์การพัฒนา
    • ยุทธศาสตร์การพัฒนา
    • อำนาจหน้าที่
    • โครงสร้างส่วนราชการ
  • ประชาสัมพันธ์
    • ข่าวประชาสัมพันธ์/ประกาศ
    • ข่าวประกาศการจัดซื้อ-จัดจ้าง
    • ข้อมูลข่าวสารเพื่อสร้างการรับรู้สู่ชุมชน
    • ศูนย์ข้อมูลข่าวสาร
    • ศูนย์รับเรื่องร้องเรียน/ร้องทุกข์
    • ข่าวประกาศงานกิจการสภา
    • ประชาสัมพันธ์กองสาธารณสุข
  • แกลเลอรี่กิจกรรม
  • โครงสร้างองค์กร
    • คณะผู้บริหาร
    • สมาชิกสภา
    • หัวหน้าส่วนราชการ
    • สำนักปลัด
    • กองคลัง
    • กองช่าง
    • กองการศึกษา ศาสนาและวัฒนธรรม
    • กองสวัสดิการสังคม
    • กองสาธารณสุขและสิ่งแวดล้อม
    • โครงสร้างการแบ่งส่วนราชการ
    • การบริหารงานบุคคล
  • บริการประชาชน
    • คู่มือหรือมาตราฐานการปฏิบัติงาน
    • คู่มือประชาชน
    • เอกสารเผยแพร่/ดาวน์โหลด
    • แบบฟอร์มสำนักปลัด
    • แบบฟอร์มกองคลัง
    • แบบฟอร์มกองการศึกษา
    • แบบฟอร์มกองสวัสดิการสังคม
    • แบบฟอร์มกองช่าง
    • แบบฟอร์มกองสาธารณสุขฯ
    • แบบฟอร์มกองวิชาการและแผนงาน
    • ประมวลจริยธรรม
    • ขั้นตอนการใช้บริการ-E-service
  • งานบุคคล
    • งานการบริหารทรัพยากรบุคคล
  • แผน
    • แผนพัฒนาท้องถิ่น
    • แผนการดำเนินงาน
    • แผนจัดหาพัสดุ
    • แผนบริหารจัดการความเสี่ยง
    • แผนป้องกันปราบปรามทุจริต
    • ข้อบัญญัติงบประมาณรายจ่าย
    • โอนงบประมาณ
    • แก้ไขเปลี่ยนแปลงคำชี้แจง
    • มาตรการท้องถิ่นไทยใสสะอาด
    • รายงานผลการติดตามแผนดำเนินงาน
    • รายงานผลการติดตามและประเมินผลแผนพัฒนาท้องถิ่น
    • การรับฟังความคิดเห็นของประชาชน ในการจัดทำแผนพัฒนาท้องถิ่น พ.ศ. 2566-2570
    • แผนปฏิบัติการลดใช้พลังงาน
    • รายงานผลการดำเนินงานประจำปี
    • การใช้จ่ายเงินสะสม
  • รายงาน
    • รายงานทางการเงิน
    • งบแสดงรายรับ-รายจ่าย
    • รายงานผลการปฏิบัติงาน
    • รายงานผลการกำกับติดตาม
    • สรุปผลการจัดหาพัสดุรายเดือน (สขร.1)
    • รายงานสรุปผลการจัดซื้อจัดจ้างประจำปี (สขร.)
    • รายงานการประชุมผู้บริหาร
    • รายงานการประชุมสภา
    • รายงานการประชุมพนักงาน
    • รายงานผลการสำรวจความพึงพอใจการให้บริการ
    • สถิติ
    • มาตรการส่งเสริมคุณธรรมและความโปร่งใสภายในหน่วยงาน
    • มาตรการป้องกันการละเว้นการปฏิบัติหน้าที่ในการบังคับใช้กฎหมายเกี่ยวกับป้ายโฆษณาบนทางสาธารณะ
    • รายงานผลการปฏิบัติงานตามนโยบายของนายก อบต.
  • ระเบียบ
    • ภายใน อบต.
      • ข้อบัญญัติ
      • ระเบียบ
      • ประกาศ
      • คำสั่ง
    • ระเบียบส่วนกลาง
      • พรบ./พรก.
      • ระเบียบกระทรวงมหาดไทย
      • ประกาศ
      • ระเบียบปฏิบัติอื่น
      • คำถามที่พบบ่อย ระเบียบ/กฏหมาย
      • กฎหมายที่เกี่ยวข้อง

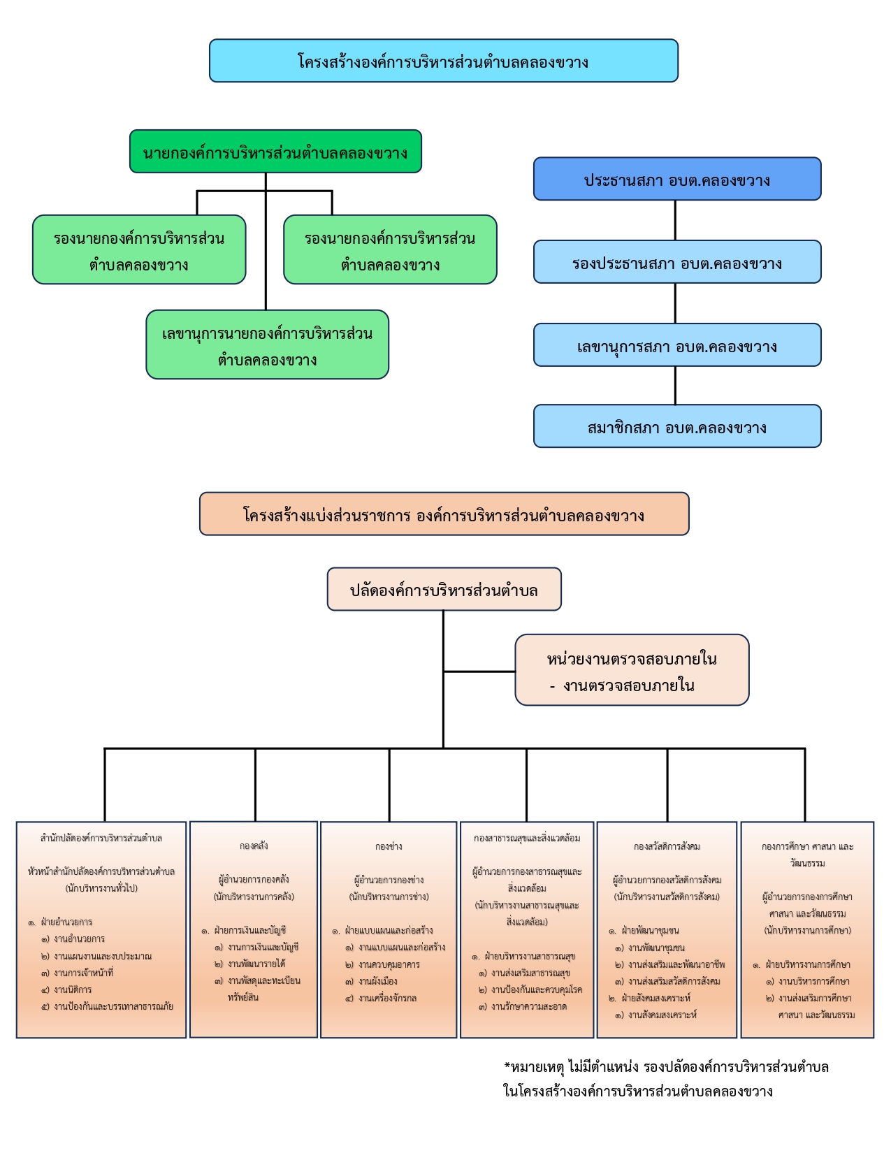
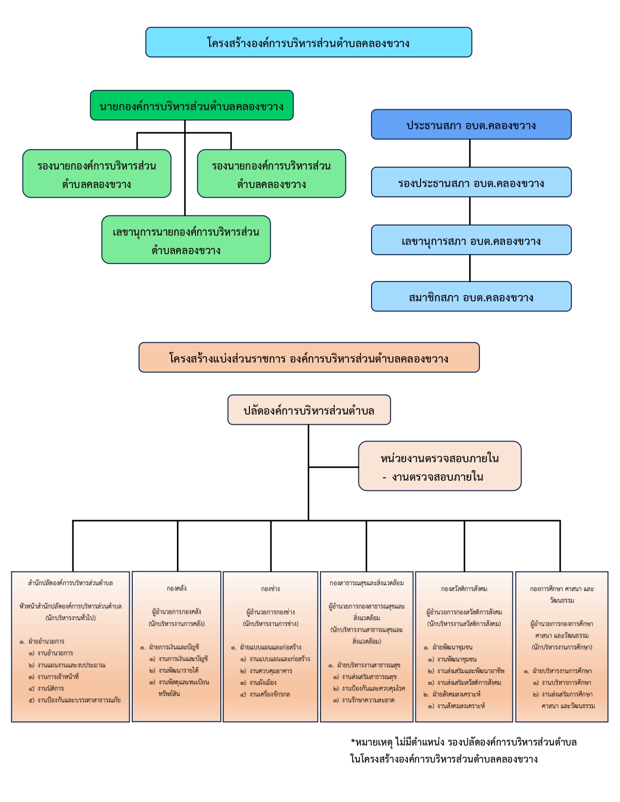
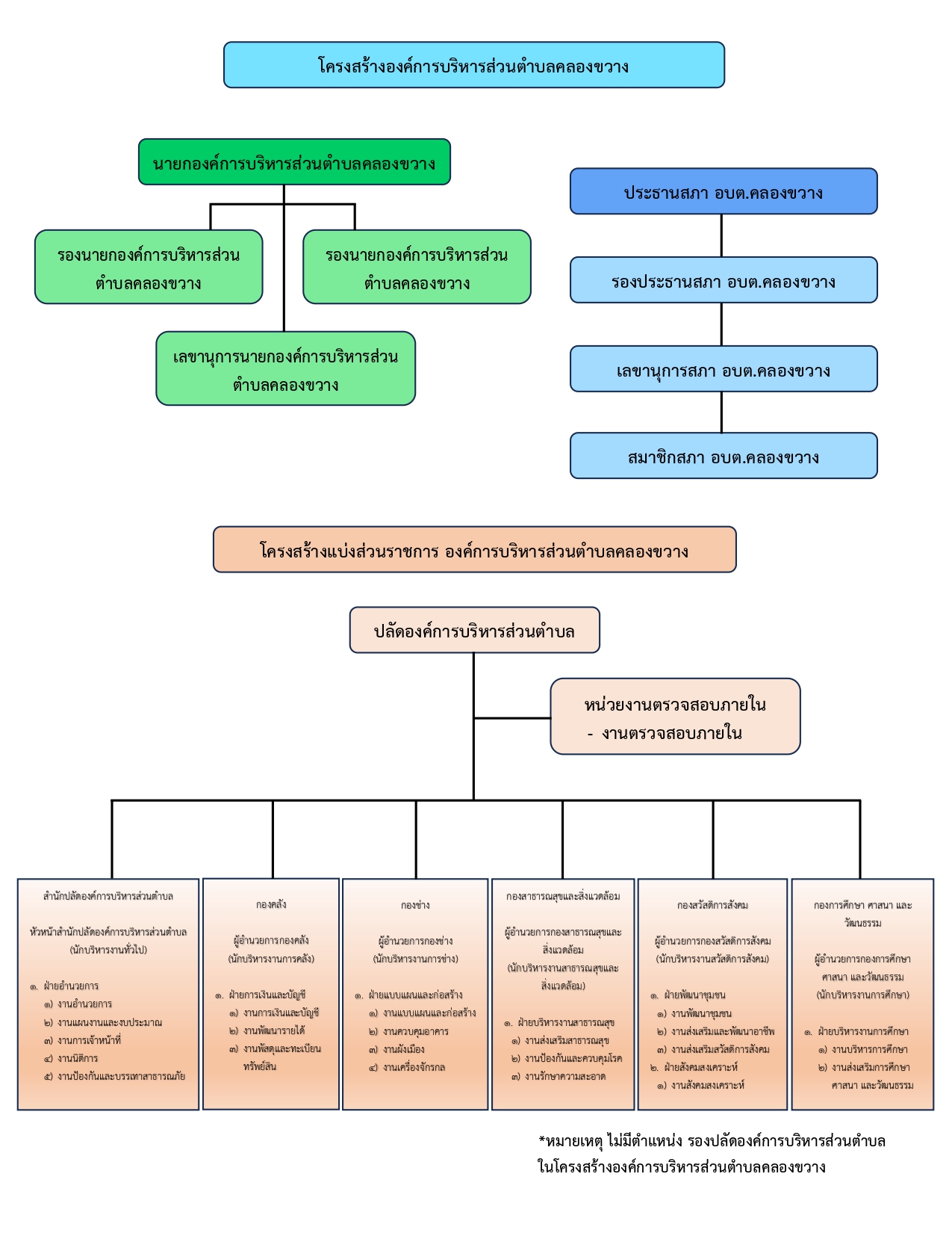
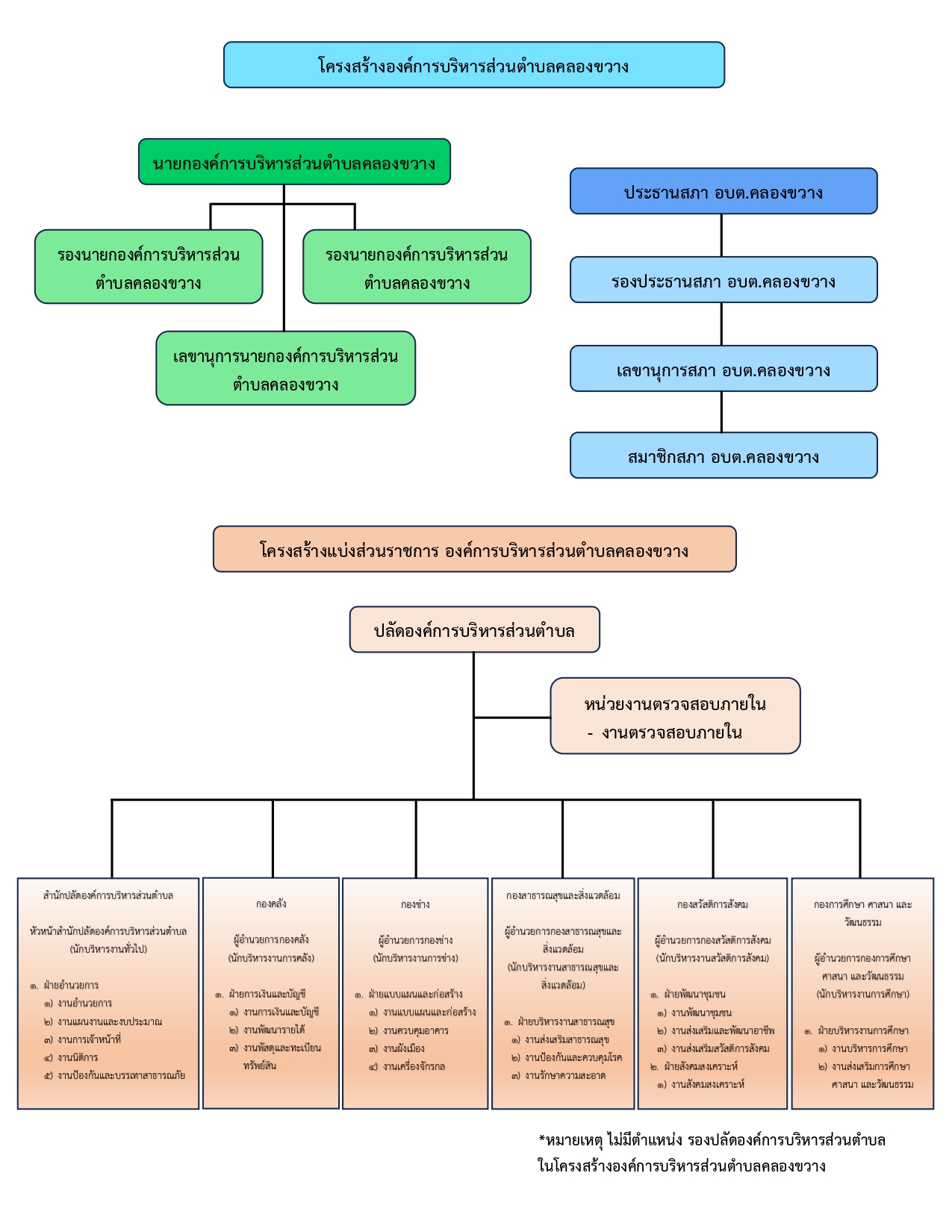
โครงสร้างการแบ่งส่วนราชการ

โครงสร้างการแบ่งส่วนราชการ
โครงสร้างส่วนราชการ อบต. คลองขวาง



โครงสร้างการแบ่งส่วนราชการ
โครงสร้างสมาชิก อบต. คลองขวาง
คณะผู้บริหาร สมาชิกสภา หัวหน้าส่วนราชการ สำนักปลัด กองคลัง กองช่าง กองการศึกษา ศาสนาและวัฒนธรรม กองสวัสดิการสังคม กองสาธารณสุขและสิ่งแวดล้อม โครงสร้างการแบ่งส่วนราชการ การบริหารงานบุคคล



ล็อคอินเข้าสู่ระบบ

Copyrights © 2021
klongkhwang.sao5536@gmail.com · 02-190-5536
หน้าหลัก/ติดต่อเรา/ สำหรับเจ้าหน้าที่/ เช็คอีเมลล์